Web Site

GDM Seeds Project

2025

GDM Seeds is a company that uses cutting-edge technologies in data science, biotechnology and farm management to genetically improve soybeans and other row crops.

Role

As a UX and Visual Designer, I made a review of the new platforms, identifying areas of high cognitive load and user friction.

My goal was to make complex scientific data easy for the team to use and learn.

Responsibilities

  • Understanding how Testing Manager and Product Development flows worked to transform them into simple and straightforward explanations for the different users.
  • Improve the user product adoption.
GDM Interface

1. Understanding and defining

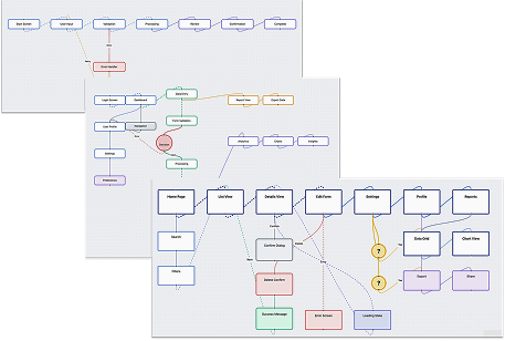
Flow Diagram

A. Understanding flows

Understanding how Testing Manager and Product Development flows worked.

B. User Persona Definition

Defined one primary user persona to align the solution functionalities with the business objectives.

User Persona

2. Solution

A. User Onboarding & Training

  • Architected a content strategy, translating technical complexities into user-centric scripts to simplify digital product training.
  • Created of explanatory videos, capturing complex functionalities to accelerate enterprise-level user adoption.
  • Architected a WCAG Level AA compliant HTML help center, providing an inclusive, self-service product education base.
Training Material
Illustration Research

B. Research & Visual Enhancement

  • Identified "Empty States" as critical friction points, replacing sterile technical dead-ends with guided user moments.
  • Conducted visual research to develop a professional, brand-aligned illustration style tailored for high-tech scientific environments.
  • Engineered custom visual concepts for empty states, transforming technical voids into strategic opportunities for user guidance.
Empty State Illustration

Challenge

Turning complex scientific data into simple training videos while keeping the information accurate was a major hurdle.

Impact

This two-part solution directly improved the platform's usability. The video training library provided a critical onboarding resource, accelerating user adoption and ensuring GDM's researchers could leverage the new platform's full potential. The new illustration system made the data-heavy tool feel more human and guided.

Learnings

I learned that using stories and art helps people feel more confident when using complicated technical software.